Schema Elettrico Alimentatore Pc

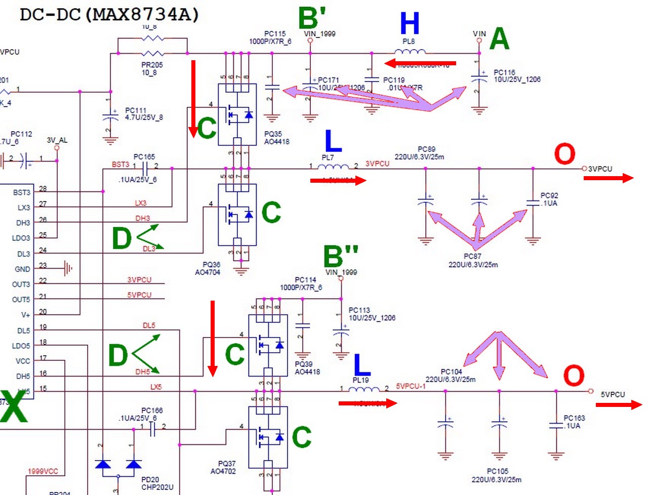
Hardware Supervozelj

Hardware Supervozelj

Testare Un Alimentatore Per Pc Vuoto Inquieto

Testare Un Alimentatore Per Pc Vuoto Inquieto

Alimentatore Stabilizzato Autocostruito Ex Novo Autocostruzione Rogerk

Alimentatore Stabilizzato Autocostruito Ex Novo Autocostruzione Rogerk

Come Testare E Riparare Un Inverter Lcd Ccfl

Come Testare E Riparare Un Inverter Lcd Ccfl

Switching Power Supply Atx Come Realizzare Un Sps Da Laboratorio How To Convert A Computer Atx Power Supply To A Laboratory Power Supply Da 1 0v A 15v E Da 0 15a A 15a

Switching Power Supply Atx Come Realizzare Un Sps Da Laboratorio How To Convert A Computer Atx Power Supply To A Laboratory Power Supply Da 1 0v A 15v E Da 0 15a A 15a

Alimentatore Pc I Migliori Modelli Da 400w A 1200w Per Pc Gaming

Alimentatore Pc I Migliori Modelli Da 400w A 1200w Per Pc Gaming

Breadboard Auto Alimentata Elettronica E Maker

Breadboard Auto Alimentata Elettronica E Maker

L Angolo Tecnico

L Angolo Tecnico

Modificare 12volt Pc

Modificare 12volt Pc

Alimentatore Microset Micro 235 Schema Elettrico E Modifica Electroyou

Alimentatore Microset Micro 235 Schema Elettrico E Modifica Electroyou

Alimentatore Stabilizz Regolabile 2 13v 8a Arivigevano

Alimentatore Stabilizz Regolabile 2 13v 8a Arivigevano

Riparare Un Atx Switching Power Supply Electroyou

Riparare Un Atx Switching Power Supply Electroyou

Mediacom Alimentatore Universale Per Notebook Nero Euronics

Mediacom Alimentatore Universale Per Notebook Nero Euronics

Search Q Circuito Elettrico Tbm Isch

Search Q Circuito Elettrico Tbm Isch

Search Q Schema Elettrico Tbm Isch

Search Q Schema Elettrico Tbm Isch

Guida Alla Riparazione Degli Alimentatori Atx Per Pc Hardware Upgrade Forum

Guida Alla Riparazione Degli Alimentatori Atx Per Pc Hardware Upgrade Forum

Come Leggere E Capire Lo Schema Elettrico Di Un Notebook Faidatepc

Come Leggere E Capire Lo Schema Elettrico Di Un Notebook Faidatepc

Le Ventole Del Pc Panix Websiting

Le Ventole Del Pc Panix Websiting

Come Leggere E Capire Lo Schema Elettrico Di Un Notebook Faidatepc

Come Leggere E Capire Lo Schema Elettrico Di Un Notebook Faidatepc

Alimentatori Switching Ebm Pages

Alimentatori Switching Ebm Pages

Concorso Energia In Gioco It

Concorso Energia In Gioco It

Introduzione

Introduzione

Uso Ed Abuso Del Ir2153 Per Alimentatori Fino A 1 5kw Elettroamici

Uso Ed Abuso Del Ir2153 Per Alimentatori Fino A 1 5kw Elettroamici

Alimentatore Duale Circuito Elettronica Generica Plc Forum

Alimentatore Duale Circuito Elettronica Generica Plc Forum

Power Supply Switching Atx

Power Supply Switching Atx

At And Atx Pc Computer Supplies Schematics

At And Atx Pc Computer Supplies Schematics

Il Dispositivo Di Alimentatori Per Computer E Metodi Per Testarli Alimentatori Per Computer Istruzioni Per La Riparazione Fai Da Te

Il Dispositivo Di Alimentatori Per Computer E Metodi Per Testarli Alimentatori Per Computer Istruzioni Per La Riparazione Fai Da Te

Lx 1230 Alimentatore Dal Pc

Lx 1230 Alimentatore Dal Pc

Schema Connettore Alimentatore Pc Fare Di Una Mosca

Schema Connettore Alimentatore Pc Fare Di Una Mosca

A2 Hardware

A2 Hardware

Switching Power Supply Atx 13 8v Semplici Modifiche Per Aumentare La Tensione In Uscita How To Modify A Computer Atx Power Supply To A 13 80 Volt Supply By Roberto Chirio

Switching Power Supply Atx 13 8v Semplici Modifiche Per Aumentare La Tensione In Uscita How To Modify A Computer Atx Power Supply To A 13 80 Volt Supply By Roberto Chirio

Elettronica Progetto Trasforma Il Psu In Un Alimentatore Da Banco

Elettronica Progetto Trasforma Il Psu In Un Alimentatore Da Banco

Alimentatore Per Pc Astec At 200w Tom S Hardware Italia

Alimentatore Per Pc Astec At 200w Tom S Hardware Italia

Riparazione Alimentatori Switching

Riparazione Alimentatori Switching

Come Scegliere Un Alimentatore Per Pc Infoced

Come Scegliere Un Alimentatore Per Pc Infoced

Domanda Spiegazione Circuiti Alimentazione Tom S Hardware Italia

Domanda Spiegazione Circuiti Alimentazione Tom S Hardware Italia

Come Trasformare Alimentatore Atx Per Pc In Generico Tartaglia Channel Youtube

Come Trasformare Alimentatore Atx Per Pc In Generico Tartaglia Channel Youtube

Risultati Immagini Per Schema Alimentatore Vecchio Pc Desktop Desktop Schema E Immagini

Risultati Immagini Per Schema Alimentatore Vecchio Pc Desktop Desktop Schema E Immagini

Erogazione Di 15v Da Un Alimentatore Per Pc

Erogazione Di 15v Da Un Alimentatore Per Pc

Inversione Polarita Alimentatore Danno Irreparabile Archivio Hardware Upgrade Forum

Inversione Polarita Alimentatore Danno Irreparabile Archivio Hardware Upgrade Forum

Riutilizzare Un Alimentatore Pc Basato Su Tl494 Il Forum Di Electroyou

Riutilizzare Un Alimentatore Pc Basato Su Tl494 Il Forum Di Electroyou

Alimentatore Da Laboratorio

Alimentatore Da Laboratorio

Alimentatore Microset Micro 235 Schema Elettrico E Modifica Electroyou

Alimentatore Microset Micro 235 Schema Elettrico E Modifica Electroyou

Nutchip Rele Comandati Da Pc

Nutchip Rele Comandati Da Pc

Testare Un Alimentatore Per Pc Vuoto Inquieto

Testare Un Alimentatore Per Pc Vuoto Inquieto

Switching Atx Su Radio Veicolare Tom S Hardware Italia

Switching Atx Su Radio Veicolare Tom S Hardware Italia

Lenovo Apa005 Alimentatori Pc Per Lenovo Www Unabatteria Com

Lenovo Apa005 Alimentatori Pc Per Lenovo Www Unabatteria Com

Scheda Di Programmazione Upic Trainer Schema Elettrico

Scheda Di Programmazione Upic Trainer Schema Elettrico

Https Www Laurtec It Italiano Utenti Up0006 It Up0006 It Alimentatore Da Banco Interfacciabile Al Pc Via Usb Hardware Pdf

Https Www Laurtec It Italiano Utenti Up0006 It Up0006 It Alimentatore Da Banco Interfacciabile Al Pc Via Usb Hardware Pdf

Schema Elettrico Alimentatore Pc Atx Fare Di Una Mosca

Schema Elettrico Alimentatore Pc Atx Fare Di Una Mosca

Riparare Un Atx Switching Power Supply Electroyou

Riparare Un Atx Switching Power Supply Electroyou

Cambiare Alimentatore Del Pc Cavi Collegamenti E Connettori Navigaweb Net

Cambiare Alimentatore Del Pc Cavi Collegamenti E Connettori Navigaweb Net

Schema Elettrico Alimentatore Pc Atx 24 Pin 20 Pin E Schema Accensione Schema Elettrico Accensione Schema

Schema Elettrico Alimentatore Pc Atx 24 Pin 20 Pin E Schema Accensione Schema Elettrico Accensione Schema

Switching Power Supply Atx Come Realizzare Un Sps Da Laboratorio How To Convert A Computer Atx Power Supply To A Laboratory Power Supply Da 1 0v A 15v E Da 0 15a A 15a

Switching Power Supply Atx Come Realizzare Un Sps Da Laboratorio How To Convert A Computer Atx Power Supply To A Laboratory Power Supply Da 1 0v A 15v E Da 0 15a A 15a

Power Supply Switching Atx

Power Supply Switching Atx

A2 Alimentatori Atx

A2 Alimentatori Atx

Fare Elettronica Corso Alimentatori Switching Pdf

Fare Elettronica Corso Alimentatori Switching Pdf

Trasformare Un Alimentatore Atx Di Un Pc In Alimentatore Multiuso

Trasformare Un Alimentatore Atx Di Un Pc In Alimentatore Multiuso

Lt3799 Led Driver Direttamente Dalla Rete 230v Elettronica Open Source

Lt3799 Led Driver Direttamente Dalla Rete 230v Elettronica Open Source

Switching Power Supply Atx Come Realizzare Un Sps Da Laboratorio How To Convert A Computer Atx Power Supply To A Laboratory Power Supply Da 1 0v A 15v E Da 0 15a A 15a

Switching Power Supply Atx Come Realizzare Un Sps Da Laboratorio How To Convert A Computer Atx Power Supply To A Laboratory Power Supply Da 1 0v A 15v E Da 0 15a A 15a

Electronic Paradise Schemi Alimentatore Stabilizzato Da 1 2 A 28v 5a

Electronic Paradise Schemi Alimentatore Stabilizzato Da 1 2 A 28v 5a

Alimentatore Seriale Old Style Dalle Prestazioni Uniche Pdf Free Download

Alimentatore Seriale Old Style Dalle Prestazioni Uniche Pdf Free Download

Alimentatore Da Laboratorio

Alimentatore Da Laboratorio

In Africa Pirografo

In Africa Pirografo

Alimentatore Pc Portatile 12 Volt Per Auto Pagina 1 Sezione Generica

Alimentatore Pc Portatile 12 Volt Per Auto Pagina 1 Sezione Generica

Alimentatori A 20 O 24 Pin Guide Pc

Alimentatori A 20 O 24 Pin Guide Pc

Presa Smart Per Computer Elettronica E Maker

Presa Smart Per Computer Elettronica E Maker

Modificare 12volt Pc

Modificare 12volt Pc

Trasformare Un Alimentatore Atx Di Un Pc In Alimentatore Multiuso

Trasformare Un Alimentatore Atx Di Un Pc In Alimentatore Multiuso

Power Supply Switching Atx

Power Supply Switching Atx

Power Supply Switching Atx

Power Supply Switching Atx

Riparare Un Atx Switching Power Supply Electroyou

Riparare Un Atx Switching Power Supply Electroyou

Modifica Alimentatore Pc Con Feedback Su Piu Tensioni Baronerosso It Forum Modellismo

Modifica Alimentatore Pc Con Feedback Su Piu Tensioni Baronerosso It Forum Modellismo

Www Lucifora Net Alimentatore Pc

Www Lucifora Net Alimentatore Pc

Http Www Farelettronica It Web Wp Content Uploads 2013 09 245 98 Pdf

Http Www Farelettronica It Web Wp Content Uploads 2013 09 245 98 Pdf

Trasformare Un Alimentatore Atx Di Un Pc In Alimentatore Multiuso Alimenti Elettronica Cablaggio Elettrico

Trasformare Un Alimentatore Atx Di Un Pc In Alimentatore Multiuso Alimenti Elettronica Cablaggio Elettrico

Https Encrypted Tbn0 Gstatic Com Images Q Tbn And9gcq6fh4sgfd1vmxkqinaq0mlvefnc3yqra0eitlaxqq Usqp Cau

Https Encrypted Tbn0 Gstatic Com Images Q Tbn And9gcq6fh4sgfd1vmxkqinaq0mlvefnc3yqra0eitlaxqq Usqp Cau

Http Www Pannullo It Riv 1 35 Riv17 1 Pdf

Http Www Pannullo It Riv 1 35 Riv17 1 Pdf

Trasformare Un Alimentatore Atx Di Un Pc In Alimentatore Multiuso

Trasformare Un Alimentatore Atx Di Un Pc In Alimentatore Multiuso

L Alimentatore Guida Pc Completa

L Alimentatore Guida Pc Completa

Le Ventole Del Pc Panix Websiting

Le Ventole Del Pc Panix Websiting

Le Migliori 20 Immagini Su Alimentatore Pc Nel 2020 Fai Da Te Elettronica Elettronica Elettricita

Le Migliori 20 Immagini Su Alimentatore Pc Nel 2020 Fai Da Te Elettronica Elettronica Elettricita

At And Atx Pc Computer Supplies Schematics

At And Atx Pc Computer Supplies Schematics

Alimentatore Pc I Migliori Modelli Da 400w A 1200w Per Pc Gaming

Alimentatore Pc I Migliori Modelli Da 400w A 1200w Per Pc Gaming

Riparazione Alimentatori Switching Pdf Free Download

Riparazione Alimentatori Switching Pdf Free Download

Studio E Realizzazione Alimentatore 3 33v 25a Con Integrato L200

Studio E Realizzazione Alimentatore 3 33v 25a Con Integrato L200

Trasformare Un Alimentatore Atx Di Un Pc In Alimentatore Multiuso

Trasformare Un Alimentatore Atx Di Un Pc In Alimentatore Multiuso

Sostituzione Alimentatore Notebook Hp Ppp012d S Con Un Altro Alimentatore Di Un Altro Portatile Qualsiasi O Un Universale Non Sviluppato Per Hp Dv5 6 7

Sostituzione Alimentatore Notebook Hp Ppp012d S Con Un Altro Alimentatore Di Un Altro Portatile Qualsiasi O Un Universale Non Sviluppato Per Hp Dv5 6 7

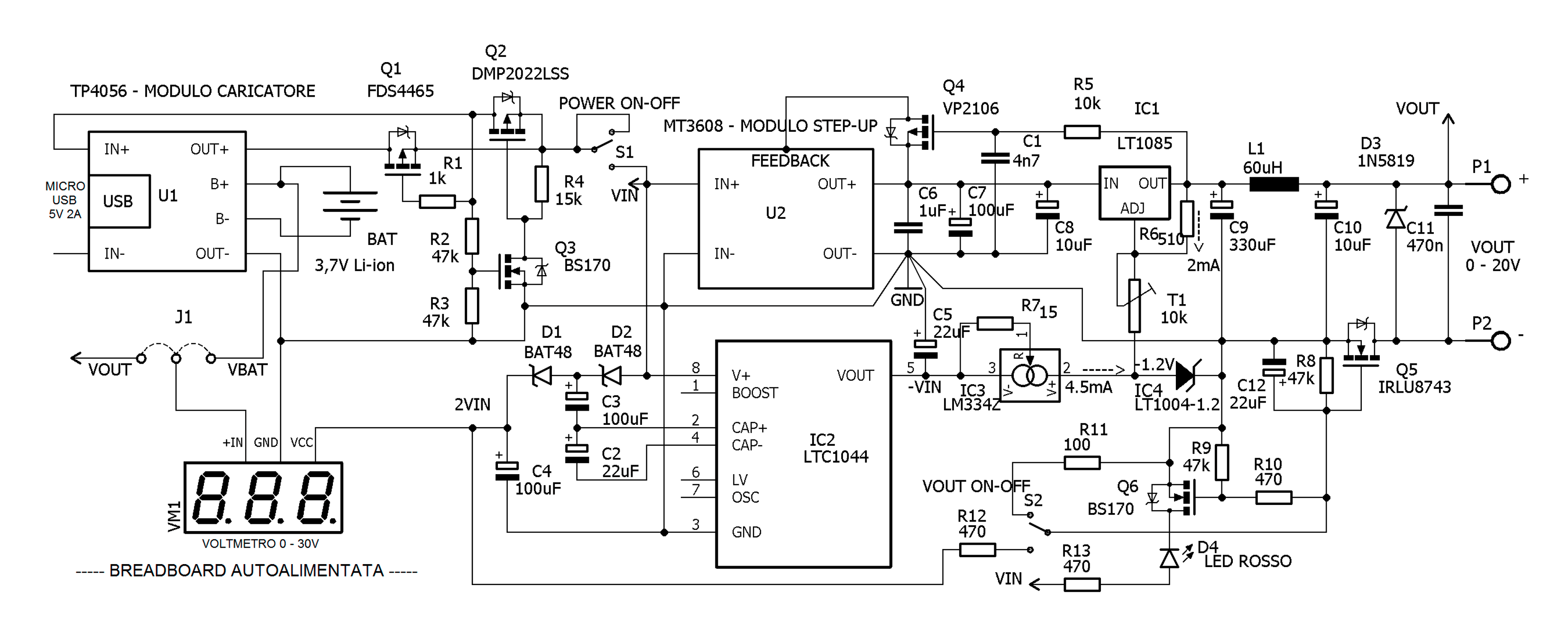
Alimentatore Da Usb

Alimentatore Da Usb

A2 Alimentatori Atx

A2 Alimentatori Atx

Riparare Alimentatore Switching Con Tl494 Vecchi At Apparati Schemi Circuiti Plc Forum

Riparare Alimentatore Switching Con Tl494 Vecchi At Apparati Schemi Circuiti Plc Forum

Alimentatore Stabilizzato Protetto

Alimentatore Stabilizzato Protetto

Concorso Energia In Gioco It

Concorso Energia In Gioco It

Generalita Sui Circuiti Di Alimentazione

Generalita Sui Circuiti Di Alimentazione

Power Supply Switching Atx

Power Supply Switching Atx

Switching Power Supply Atx Come Realizzare Un Sps Da Laboratorio How To Convert A Computer Atx Power Supply To A Laboratory Power Supply Da 1 0v A 15v E Da 0 15a A 15a

Switching Power Supply Atx Come Realizzare Un Sps Da Laboratorio How To Convert A Computer Atx Power Supply To A Laboratory Power Supply Da 1 0v A 15v E Da 0 15a A 15a

Riparare La Motherboard Di Un Portatile Il Notebook Funziona Ma Ha Un Problema In Qualche Funzione Faidatepc

Riparare La Motherboard Di Un Portatile Il Notebook Funziona Ma Ha Un Problema In Qualche Funzione Faidatepc

Nuova Pagina 1

Nuova Pagina 1

Riparare La Motherboard Di Un Portatile Il Notebook Non Si Accende Faidatepc

Riparare La Motherboard Di Un Portatile Il Notebook Non Si Accende Faidatepc

Alimentatore Switching Spiegato Facile E Dettagliato Youtube

Alimentatore Switching Spiegato Facile E Dettagliato Youtube

Trasformare Un Alimentatore Da Pc In Alimentatore Generico Da Laboratorio Youtube

Trasformare Un Alimentatore Da Pc In Alimentatore Generico Da Laboratorio Youtube

Tamkyo Elettrico Circuito 24pins Atx Alimentatore Da Banco Computer 24 Pin Atx Breakout Board Module Dc Connettore Con Porta Usb 5v Amazon It Elettronica

Tamkyo Elettrico Circuito 24pins Atx Alimentatore Da Banco Computer 24 Pin Atx Breakout Board Module Dc Connettore Con Porta Usb 5v Amazon It Elettronica

Https Encrypted Tbn0 Gstatic Com Images Q Tbn And9gcrhh2ad6ylhf2sqpo1vvqzu8ljly7tbzxvjmilvk6hz8t0fitkr Usqp Cau

Https Encrypted Tbn0 Gstatic Com Images Q Tbn And9gcrhh2ad6ylhf2sqpo1vvqzu8ljly7tbzxvjmilvk6hz8t0fitkr Usqp Cau

Hardware Supervozelj

Hardware Supervozelj

Random Posts

  • Elektrisch Schema Deurbel
  • Elektrischer Schaltplan Peugeot 206
  • Motore Cappa 3 Velocita Schema Elettrico Cappa Faber
  • Ac To Dc Converter Wiring Diagram
  • Wiring Diagram Kamera Mundur Mobil