Schema Elettrico Led Rgb

Illuminazione Led Casa Illuminazione A Led Come Collegare Gli Apparecchi Led

Illuminazione Led Casa Illuminazione A Led Come Collegare Gli Apparecchi Led

Schema Elettrico Controller Led Rgb Fare Di Una Mosca

Schema Elettrico Controller Led Rgb Fare Di Una Mosca

Centralina Rgb Kit Controller Telecomando Ir Infrarossi Per Striscia Led Rgb 12v 3x2a Ir240 Negozio Click

Centralina Rgb Kit Controller Telecomando Ir Infrarossi Per Striscia Led Rgb 12v 3x2a Ir240 Negozio Click

Rgbled Learning Wiring

Rgbled Learning Wiring

Con 2 12vrgb Offerte Trasformatori E Alimentatori Silamp Controller Dimmer Led 12v Dc Per Strisce Led Rgb Silamp 30mt Controllo Remoto

Con 2 12vrgb Offerte Trasformatori E Alimentatori Silamp Controller Dimmer Led 12v Dc Per Strisce Led Rgb Silamp 30mt Controllo Remoto

Power Led Electronics Arduino

Power Led Electronics Arduino

Ne555 Electronics Arduino

Ne555 Electronics Arduino

Picture Of Preparing Led Strips Arduino Led Rgb Led Led

Picture Of Preparing Led Strips Arduino Led Rgb Led Led

Arduino Rgb Led Strip Controller Arduino Esperimenti E Progetti In Italiano Sisuino Blog

Arduino Rgb Led Strip Controller Arduino Esperimenti E Progetti In Italiano Sisuino Blog

Strisce A Led Collegamenti Alimentatori Rgb Controller Elettronica Semplice

Strisce A Led Collegamenti Alimentatori Rgb Controller Elettronica Semplice

Illuminazione Led Casa Illuminazione A Led Come Collegare Gli Apparecchi Led

Illuminazione Led Casa Illuminazione A Led Come Collegare Gli Apparecchi Led

Rgb Shield Arduino Strip Led Mauro Alfieri Elettronica Domotica

Rgb Shield Arduino Strip Led Mauro Alfieri Elettronica Domotica

2

2

Amplificatore Rgb 12 24v 12a Greenleditaly

Amplificatore Rgb 12 24v 12a Greenleditaly

Recensione Shelly Rgbw2 Indomus It

Recensione Shelly Rgbw2 Indomus It

How Do I Calculate What Resistors I Need For Rgb Leds With 3 7v Electrical Engineering Stack Ex Circuito Elettronico Ingegneria Elettronica Schema Elettrico

How Do I Calculate What Resistors I Need For Rgb Leds With 3 7v Electrical Engineering Stack Ex Circuito Elettronico Ingegneria Elettronica Schema Elettrico

Led Rgb Archivi Mauro Alfieri Wearable Domotica Robotica

Led Rgb Archivi Mauro Alfieri Wearable Domotica Robotica

Pilotare Led Si Puo Ma Solo Col Driver Giusto Elettronica Open Source

Pilotare Led Si Puo Ma Solo Col Driver Giusto Elettronica Open Source

Guida 11 Arduino Led Rgb 1 2 Blog Di Pietro Lodi Rizzini

Guida 11 Arduino Led Rgb 1 2 Blog Di Pietro Lodi Rizzini

Arduino Lezione 09 Uso Di Led Rgb Parte 1 Michele Maffucci

Arduino Lezione 09 Uso Di Led Rgb Parte 1 Michele Maffucci

47 Projects To Do With A 555 Circuito Elettronico Elettronica E Tecnologia

47 Projects To Do With A 555 Circuito Elettronico Elettronica E Tecnologia

Maxi Termometro Ardutempled Elettronica E Maker

Maxi Termometro Ardutempled Elettronica E Maker

Led E Loro Funzionamento Ne555

Led E Loro Funzionamento Ne555

Led Wikipedia

Led Wikipedia

Progetto Barra Di Scorrimento Led Con Arduino Nano Www Adrirobot It

Progetto Barra Di Scorrimento Led Con Arduino Nano Www Adrirobot It

Come Collegare Un Controller Led Rgb Con Funzione Touch Cambia Colore Youtube

Come Collegare Un Controller Led Rgb Con Funzione Touch Cambia Colore Youtube

Controllare Una Striscia Di Led Rgb Con Arduino Danielealberti It

Controllare Una Striscia Di Led Rgb Con Arduino Danielealberti It

Tutorial Guida Pratica All Installazione Di Strip Led Rgb Rgbw Logicsun

Tutorial Guida Pratica All Installazione Di Strip Led Rgb Rgbw Logicsun

Sezione Cavi Impianto Strisce Led Rgb Illuminazione A Led Plc Forum

Sezione Cavi Impianto Strisce Led Rgb Illuminazione A Led Plc Forum

26 Arduino Effetto Fade Led Led In Dissolvenza 26 06 2016 Progetti Arduino Tutorial Progetti

26 Arduino Effetto Fade Led Led In Dissolvenza 26 06 2016 Progetti Arduino Tutorial Progetti

Diagram Qu Significa Wiring Diagram Full Version Hd Quality Wiring Diagram Hindiagramf Laguerradihemingway It

Diagram Qu Significa Wiring Diagram Full Version Hd Quality Wiring Diagram Hindiagramf Laguerradihemingway It

Rgb Led Controller Schematic Pyroelectro News Projects Tutorials

Rgb Led Controller Schematic Pyroelectro News Projects Tutorials

Dimmer 3 Canali 12v 10a Per Plafoniere Led O Rgb By Roberto Chirio

Dimmer 3 Canali 12v 10a Per Plafoniere Led O Rgb By Roberto Chirio

Schema Elettrico Controller Led Rgb Fare Di Una Mosca

Schema Elettrico Controller Led Rgb Fare Di Una Mosca

Alessandro Riva Elettronica Controllo Colore Led Rgb Con Potenziometri

Alessandro Riva Elettronica Controllo Colore Led Rgb Con Potenziometri

Con 4 220v Rgb Offerte Trasformatori E Alimentatori Silamp Controller Dimmer Led 220v Dc Per Strisce Led Rgb Silamp 30mt Controllo Remoto

Con 4 220v Rgb Offerte Trasformatori E Alimentatori Silamp Controller Dimmer Led 220v Dc Per Strisce Led Rgb Silamp 30mt Controllo Remoto

Amplificatore Rgb 12 24v 12a Greenleditaly

Amplificatore Rgb 12 24v 12a Greenleditaly

Come Collegare 40mt Di Striscia Led Rgb Digitale Ws2811 Youtube

Come Collegare 40mt Di Striscia Led Rgb Digitale Ws2811 Youtube

Come Collegare La Nuova Strip Led Rgb Digitale Incredibili Giochi Di Luce Youtube

Come Collegare La Nuova Strip Led Rgb Digitale Incredibili Giochi Di Luce Youtube

Controller Per Led Rgb 230v Tecnovolt

Controller Per Led Rgb 230v Tecnovolt

Tcs3200 Rgb Color Sensor

Tcs3200 Rgb Color Sensor

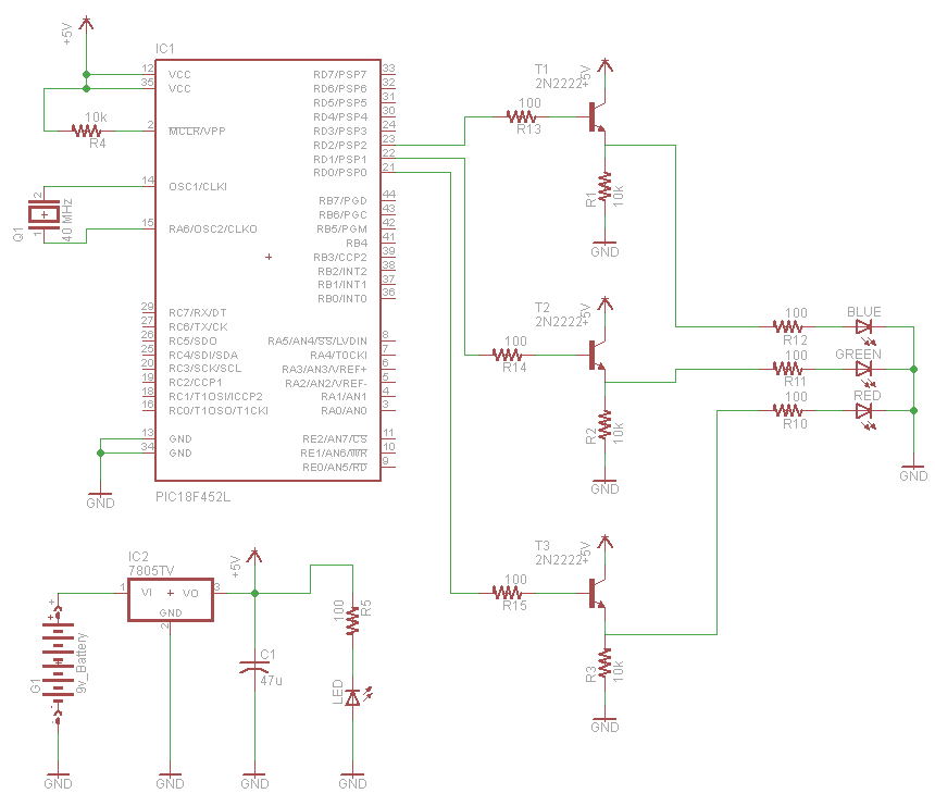
Schema Elettrico Controller Led Rgb Fare Di Una Mosca

Schema Elettrico Controller Led Rgb Fare Di Una Mosca

Progetto Barra Di Scorrimento Led Con Arduino Nano Www Adrirobot It

Progetto Barra Di Scorrimento Led Con Arduino Nano Www Adrirobot It

Rgb Led Controller Ne555

Rgb Led Controller Ne555

Pwm Electronics Arduino

Pwm Electronics Arduino

Led E Loro Funzionamento Ne555

Led E Loro Funzionamento Ne555

Diagram Schema Deviatore Elettrico Wiring Diagram Full Version Hd Quality Wiring Diagram Schemazoo Nudaperla It

Diagram Schema Deviatore Elettrico Wiring Diagram Full Version Hd Quality Wiring Diagram Schemazoo Nudaperla It

Strip Led For Dummies L Abc Delle Strisce Led Electroyou

Strip Led For Dummies L Abc Delle Strisce Led Electroyou

Circuiti Per Led Rgb Electroyou

Circuiti Per Led Rgb Electroyou

Controllare Una Striscia Di Led Rgb Con Arduino Danielealberti It

Controllare Una Striscia Di Led Rgb Con Arduino Danielealberti It

Arduino Lezione 09 Uso Di Led Rgb Parte 1 Arduino Led

Arduino Lezione 09 Uso Di Led Rgb Parte 1 Arduino Led

27 Arduino Led Rgb Progetti Arduino

27 Arduino Led Rgb Progetti Arduino

Schema Elettrico Luci Di Natale Led Lampade A Led Per

Schema Elettrico Luci Di Natale Led Lampade A Led Per

Wiring Diagram For Rgb Led Products

Wiring Diagram For Rgb Led Products

Led E Loro Funzionamento Ne555

Led E Loro Funzionamento Ne555

Cntr Rgbw Dali

Cntr Rgbw Dali

Matrice 8x8 Led Rgb

Matrice 8x8 Led Rgb

Arduino Rgb Led Strip Controller Arduino Esperimenti E Progetti In Italiano Sisuino Blog

Arduino Rgb Led Strip Controller Arduino Esperimenti E Progetti In Italiano Sisuino Blog

Strip Led For Dummies L Abc Delle Strisce Led Electroyou

Strip Led For Dummies L Abc Delle Strisce Led Electroyou

Come Pilotare Striscia Led Rgb Usando Una Arduino Uno

Come Pilotare Striscia Led Rgb Usando Una Arduino Uno

Color Mixing Lamp Michele Marolla

Color Mixing Lamp Michele Marolla

Https Encrypted Tbn0 Gstatic Com Images Q Tbn And9gctntijheymjzmitx4za2oh7xebqe Otads0zg Usqp Cau

Https Encrypted Tbn0 Gstatic Com Images Q Tbn And9gctntijheymjzmitx4za2oh7xebqe Otads0zg Usqp Cau

Il Led Rgb Arduino Facile

Il Led Rgb Arduino Facile

Controle Led Rgb Arduino Arduino Projects Led

Controle Led Rgb Arduino Arduino Projects Led

Tutorial Guida Pratica All Installazione Di Strip Led Rgb Rgbw Logicsun

Tutorial Guida Pratica All Installazione Di Strip Led Rgb Rgbw Logicsun

Daniele Alberti Arduino S Blog Controllare Una Striscia Di Led Rgb Con Arduino Arduino Led Schema Elettrico

Daniele Alberti Arduino S Blog Controllare Una Striscia Di Led Rgb Con Arduino Arduino Led Schema Elettrico

Pwm Electronics Arduino

Pwm Electronics Arduino

Raspberry E Scratch Rbg E La Formazione Dei Colori Lezione 5 La Fucina Delle Scienze

Raspberry E Scratch Rbg E La Formazione Dei Colori Lezione 5 La Fucina Delle Scienze

Filodrammatica Viva Di Vigolo Vattaro Cubo A Led 8x8x8

Filodrammatica Viva Di Vigolo Vattaro Cubo A Led 8x8x8

Come Costruire Una Torcia A Led Rgb Competenze Informatiche Sviluppo Di Siti Web Giochi Per Computer E Applicazioni Mobili

Come Costruire Una Torcia A Led Rgb Competenze Informatiche Sviluppo Di Siti Web Giochi Per Computer E Applicazioni Mobili

Cntr Rgbw Dali

Cntr Rgbw Dali

Tcs3200 Rgb Color Sensor

Tcs3200 Rgb Color Sensor

Arduino Ide Funzioni E Led Rgb 9 1 Moreware Blog

Arduino Ide Funzioni E Led Rgb 9 1 Moreware Blog

Http Cc Novalux It Files Articoli Gest Luce Istr Mont 4 2 Pdf

Http Cc Novalux It Files Articoli Gest Luce Istr Mont 4 2 Pdf

Centralina Rgb Led Dimmer Pwm Controller Modulo Manuale Con Manopole 12v 24v 3x3a Per Strip Led Rgb Ndrdistribuzione

Centralina Rgb Led Dimmer Pwm Controller Modulo Manuale Con Manopole 12v 24v 3x3a Per Strip Led Rgb Ndrdistribuzione

Gestione Pannelli A Led Rgb Con Raspberry

Gestione Pannelli A Led Rgb Con Raspberry

Circuiti Per Led Rgb Electroyou

Circuiti Per Led Rgb Electroyou

Controller Per Led Rgb 230v Tecnovolt

Controller Per Led Rgb 230v Tecnovolt

Arduino Ide Funzioni E Led Rgb 9 1 Moreware Blog

Arduino Ide Funzioni E Led Rgb 9 1 Moreware Blog

Controller Per Led Rgb 230v Tecnovolt

Controller Per Led Rgb 230v Tecnovolt

Www Mon Club Elec Fr Main Arduinoinitiationledsdiverstestledrvbcc

Www Mon Club Elec Fr Main Arduinoinitiationledsdiverstestledrvbcc

Mejores Luces Led Rgb Asistencia Y Desarrollo De Proyectos

Mejores Luces Led Rgb Asistencia Y Desarrollo De Proyectos

Https Www Farelettronica It Web Wp Content Uploads 2016 12 Fe373 374 Pdf

Https Www Farelettronica It Web Wp Content Uploads 2016 12 Fe373 374 Pdf

Arduino Led Rgb E Potenziometro Danielealberti It

Arduino Led Rgb E Potenziometro Danielealberti It

Matrice 8x8 Led Rgb

Matrice 8x8 Led Rgb

Differenze Tra Led Rgb Argb Assemblare Pc Online

Differenze Tra Led Rgb Argb Assemblare Pc Online

Amplificatore Rgb 12 24v 12a Greenleditaly

Amplificatore Rgb 12 24v 12a Greenleditaly

Diagram Schema Elettrico Interruttore Wiring Diagram Full Version Hd Quality Wiring Diagram Schemainfo Nudaperla It

Diagram Schema Elettrico Interruttore Wiring Diagram Full Version Hd Quality Wiring Diagram Schemainfo Nudaperla It

Schema Elettrico Controller Led Rgb Fare Di Una Mosca

Schema Elettrico Controller Led Rgb Fare Di Una Mosca

Schema Elettrico Controller Led Rgb Fare Di Una Mosca

Schema Elettrico Controller Led Rgb Fare Di Una Mosca

Circuiti Per Led Rgb Electroyou

Circuiti Per Led Rgb Electroyou

Le Migliori 10 Immagini Su Led Nel 2020 Elettronica Circuito Elettronico Vecchio Camino

Le Migliori 10 Immagini Su Led Nel 2020 Elettronica Circuito Elettronico Vecchio Camino

Www Mon Club Elec Fr Main Arduinoinitiationledsdiverstestledrvbcc

Www Mon Club Elec Fr Main Arduinoinitiationledsdiverstestledrvbcc

Come Pilotare Striscia Led Rgb Usando Una Arduino Uno Arduino Led Elettronica

Come Pilotare Striscia Led Rgb Usando Una Arduino Uno Arduino Led Elettronica

Modulo Led Rgb

Modulo Led Rgb

Regolatore Di Carica Solare Schema Elettrico Rgb Ha Condotto Il Regolatore Wifi Mitsubishi Ascensore Controller Buy Lo Schema Del Circuito Regolatore Di Carica Solare Regolatore Del Led Rgb Wifi Mitsubishi Ascensore Controller Product On Alibaba Com

Regolatore Di Carica Solare Schema Elettrico Rgb Ha Condotto Il Regolatore Wifi Mitsubishi Ascensore Controller Buy Lo Schema Del Circuito Regolatore Di Carica Solare Regolatore Del Led Rgb Wifi Mitsubishi Ascensore Controller Product On Alibaba Com

Arduino Lezione 09 Uso Di Led Rgb Parte 1 Michele Maffucci

Arduino Lezione 09 Uso Di Led Rgb Parte 1 Michele Maffucci

Strisce Led Rgb E Arduino Primi Esperimenti Arduino Esperimenti E Progetti In Italiano Sisuino Blog

Strisce Led Rgb E Arduino Primi Esperimenti Arduino Esperimenti E Progetti In Italiano Sisuino Blog

Come Realizzare Un Impianto A Led Fai Da Te I Vari Tipi Di Impianti Di Illuminazione A Led Consulente Energia Com

Come Realizzare Un Impianto A Led Fai Da Te I Vari Tipi Di Impianti Di Illuminazione A Led Consulente Energia Com

Raspberry E Scratch Rbg E La Formazione Dei Colori Lezione 5 La Fucina Delle Scienze

Raspberry E Scratch Rbg E La Formazione Dei Colori Lezione 5 La Fucina Delle Scienze

Random Posts

  • Vehicle Ac Wiring Diagram
  • Contactor Wiring Diagram Ac Unit
  • Eendraadschema Elektrisch Schema Zonnepanelen
  • Forward Reverse Motor Control Wiring Diagram
  • Elektrischer Schaltplan Bmw E46